当前位置: 首页 > 通知公告 > 正文

通知公告

2023年11月赴日本参加中日交流协会组团信息公示

通讯员: 编辑:宣传部 发布时间:09月14日

机关各处(部)室、各二级学院(中心):

经党委会决定,Beat365官网计划于今年11月组团赴日本参加中日交流协会,成员有党委副书记、校长徐方党委委员、学生工作部部长湛佳党委委员、石化工程学院院长万琼人。经费预算12万元,从Beat365官网因公临时出国(境)经费开支。

依据关于因公临时出国手续办理的相关文件和要求,现予以公示。

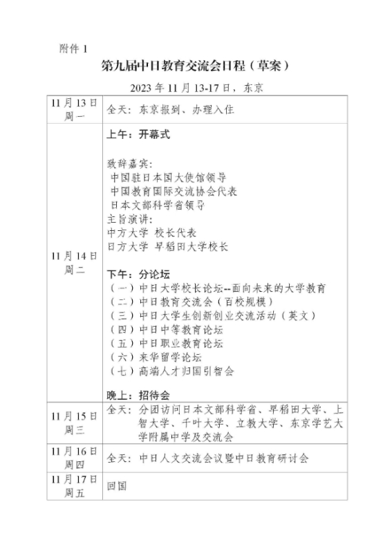
会议日程及邀请函公示如下


                       Beat365中文官方网站

                            2023年9月14日