Beat365中文官方网站
设为首页
加入收藏
学校首页
/
部门简介
/
管理制度
/
教学运行
/
考务管理
/
学籍管理
/
质量监控
/
实训室管理
/
政策法规
/
分站首页
实训室管理
实训室管理
分站首页
>>
实训室管理
>> 正文
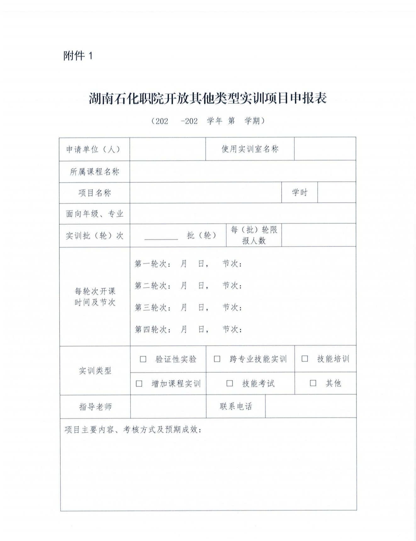
关于做好课余时间开放教学实训室工作的通知
作者: 发布日期:2024-11-04
点击数: