Beat365中文官方网站
设为首页
加入收藏
学校首页
部门介绍
通知公告
发展规划
科研动态
政策制度
资料下载
科普科协
分站首页
通知公告
部门介绍
通知公告
发展规划
科研动态
政策制度
资料下载
科普科协
分站首页
通知公告
位置:
分站首页
>
通知公告
> 正文
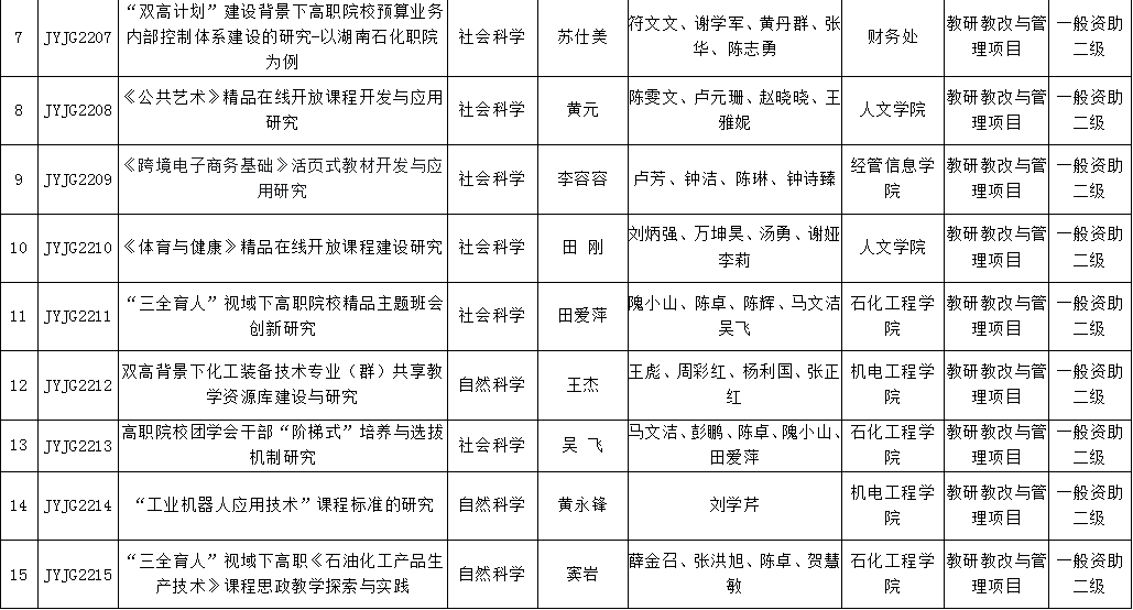
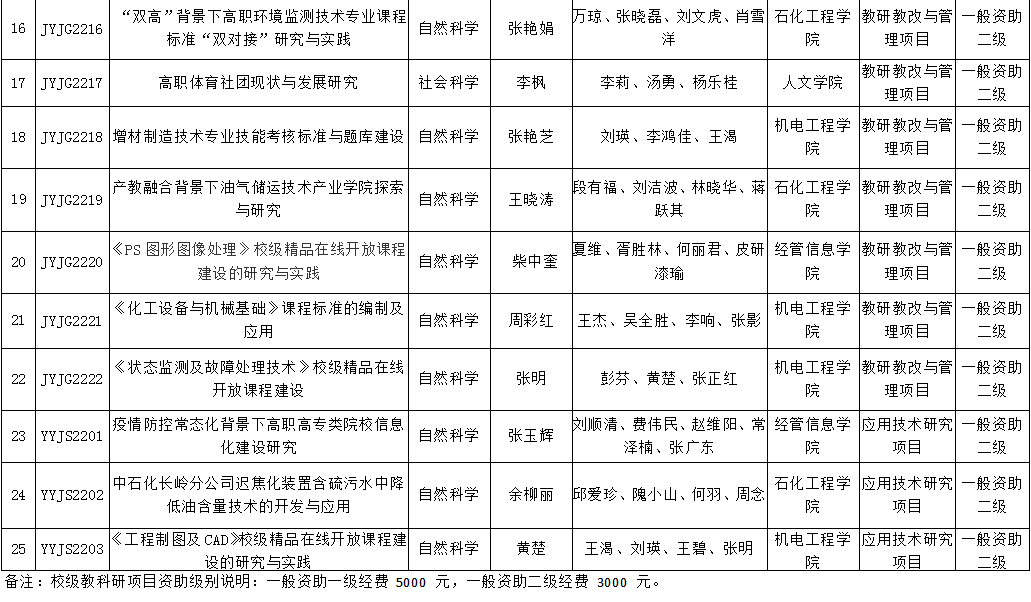
关于2022年度校级教科研项目立项的通知
作者:何羽 时间:2022-06-23 点击数:
Copyright © 2012- 版权所有: beat·365(中国)-唯一官方网站
湘教QS3-200504-000035
湘ICP备14003365号-1
湘公网安备 43060302001007号
网站维护:信息资源中心
站点管理