湘教考通〔2024〕27号
各市州教育考试院:
为做好我省2025年普通高校招生考生优惠加分资格、专项计划资格、少数民族预科班和民族班资格申报审核工作,根据教育部和我省有关规定,以及省教育厅和省公安厅关于做好重点高校招生专项计划实施工作的通知等文件精神,现将有关事项通知如下。
一、优惠加分项目、资格条件及分值
有下列情形之一的考生,可以在考生文化统考成绩总分的基础上增加一定分数投档,达到高校投档条件的,由高校审查决定是否录取。同一考生如符合多项增加分数投档条件的,只能取其中幅度最大的一项分值。所有高考加分项目及分值均适用于向全国所有在湘招生高校投档时使用,但不得用于高校不安排分省招生计划的艺术类专业、高水平运动队、高校专项计划等招生项目。
1.烈士子女,可以加20分。
2.在服役期间荣立二等功以上或被战区(原大军区)以上单位授予荣誉称号的退役军人,可以加20分。
3.自主就业的退役士兵,可以加10分。
4.归侨、归侨子女、华侨子女和台湾省籍(含台湾户籍)考生,可以加5分。
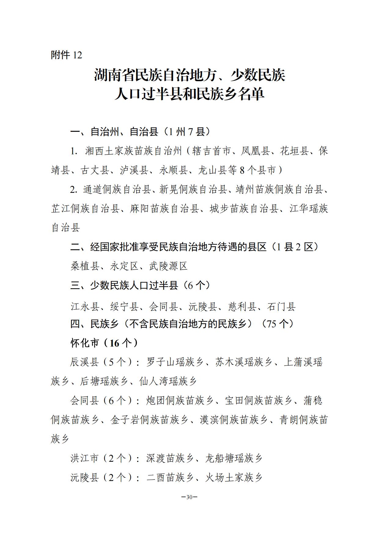
5.我省民族自治地方(含少数民族自治州、自治县及经国家批准享受民族自治地方优惠政策待遇的张家界市永定区、武陵源区和桑植县,下同)的少数民族考生,可以加10分。
对考生申请享受少数民族优惠加分政策的资格条件实行户籍、学籍和实际就读年限三重认定(“三统一”),即具有我省同一县(市、区)高中阶段3年完整户籍、学籍和连续3年实际就读,申请时的户籍与高中阶段3年完整户籍在同一县(市、区)的考生方可享受少数民族优惠加分政策。具体规定按照《关于印发〈湖南省普通高校招生享受民族优惠政策考生资格审核办法〉的通知》(湘民宗通〔2023〕10号)执行。
二、专项计划资格条件
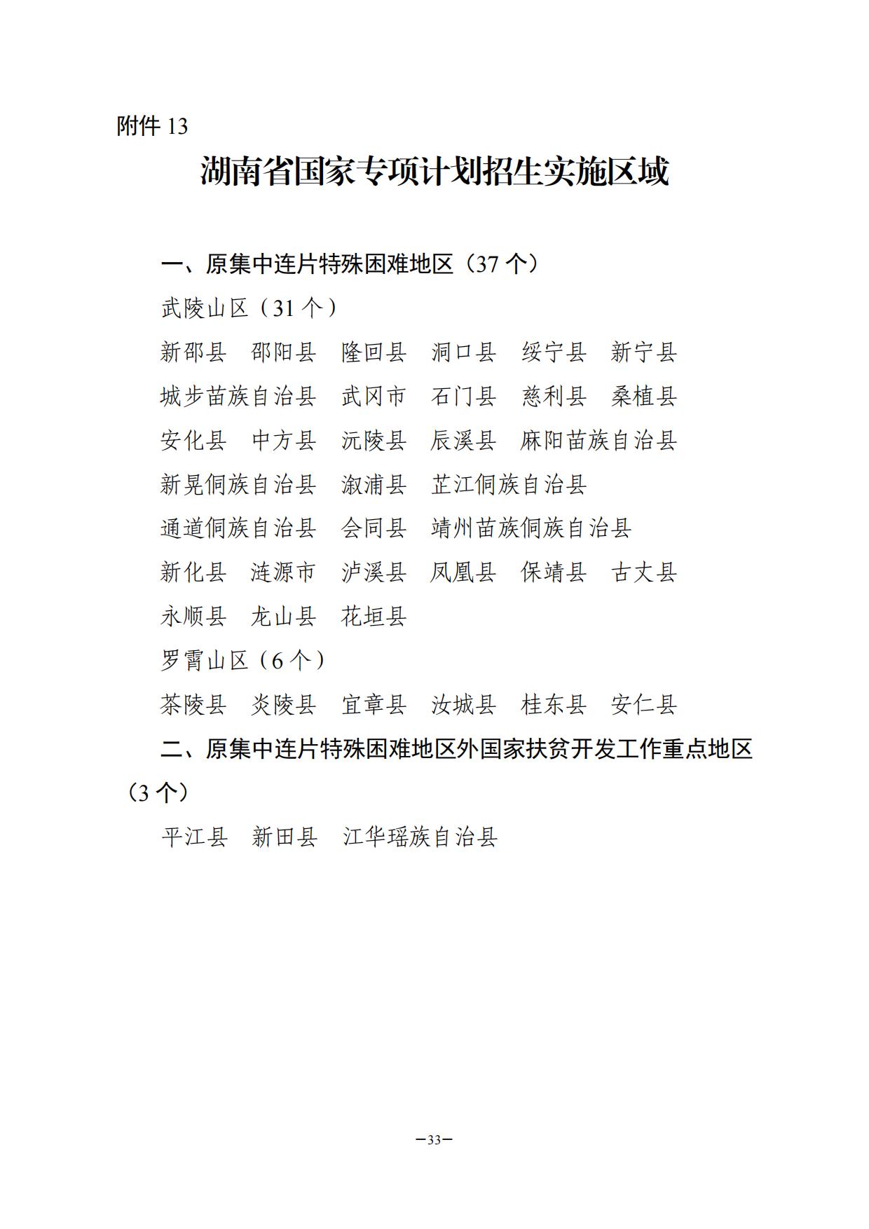
(一)国家专项计划。我省国家专项计划招生实施区域为原集中连片特殊困难地区县(市)、原国家扶贫开发工作重点县,共计 40 个县(市)(见附件 13)。报考学生须同时具备以下条件:(1)符合我省2025年统一高考报名条件并已参加当年高考报名;(2)本人具有我省实施区域当地连续3年以上户籍,其父亲或母亲或法定监护人具有当地户籍;(3)本人具有户籍所在县(市)高中连续3年学籍并实际就读。
(二)地方专项计划。报考学生须同时具备以下条件:(1)符合我省2025年统一高考报名条件并已参加当年高考报名;(2)考生户籍在城乡分类代码确定的我省乡村区域(国家统计局公布的2024年统计用区划代码和城乡划分代码中城乡分类代码首位为“2”),或在我省户籍制度改革实施时(2015年12月31日)户籍为我省农业户口。
(三)高校专项计划。按照相关规定,我省实施高校专项计划的区域为茶陵县等51 个县(市、区)(见附件14)。报考学生须同时具备以下基本条件:(1)符合我省2025年统一高考报名条件并已参加当年高考报名;(2)考生本人及其父亲或母亲或法定监护人户籍在我省实施区域且城乡分类代码确定为乡村区域(国家统计局公布的2024年统计用区划代码和城乡划分代码中城乡分类代码首位为“2”),或在我省户籍制度改革实施时(2015年12月31日)户籍为我省实施区域的农业户口,其中考生本人须具有当地连续3年以上户籍;(3)考生本人具有户籍所在县(市、区)高中连续3年学籍并实际就读。在此基础上,有关高校可提出其他报考要求并在招生简章中明确。
如教育部、省教育厅对专项计划实施要求另有新的规定,按新规定执行。
三、少数民族预科班、民族班资格条件
中央部委属和外省属高校少数民族预科班面向我省民族自治地方招收少数民族考生;省属高校少数民族预科班主要招收少数民族聚居区(含少数民族自治地方和少数民族乡,下同)的少数民族考生,也可招收部分散居的少数民族考生。民族班面向全省少数民族考生招生。
少数民族预科班、民族班考生资格分为以下3类,户籍在我省的考生可对照本人情况选择其中一类资格进行申报。
(一)第1类资格
中央部委属和外省属高校少数民族预科班计划报考资格条件:
1.户籍在我省民族自治地方的少数民族考生。
2.户口迁入我省民族自治地方的考生,申请享受第1类资格,必须同时符合以下条件:
(1)随父母迁入或投靠父母,并且户籍在民族自治地方连续满3年;
(2)2005年1月1日以后,由非民族自治地方迁入民族自治地方的考生,高中阶段在户口所在地民族自治地方就学并满3学年学籍;
(3)考生父母在民族自治地方工作或生活;
(4)对户口由非民族自治地方迁入民族自治地方的考生实行户籍、学籍双认定。
符合本类资格的考生同时具备第2、3类资格。
(二)第2类资格
本省属高校少数民族预科班预分到州、县(市、区)计划的优先投档录取资格条件:
1.户籍在我省少数民族聚居区的少数民族考生。
2.户口迁入我省少数民族聚居区的考生,申请享受第2类资格,必须同时符合以下条件:
(1)随父母迁入或投靠父母,并且户籍在少数民族聚居区连续满3年;
(2)2005年1月1日以后,由非少数民族聚居区迁入少数民族聚居区的考生,高中阶段在户口所在地〔民族自治地方或少数民族乡所在县(市、区)〕就学并满3学年学籍;
(3)考生父母在少数民族聚居区工作或生活;
(4)对户口由非少数民族聚居区迁入少数民族聚居区的考生实行户籍、学籍双认定。
符合本类资格的考生同时具备第3类资格。
(三)第3类资格
本省属高校少数民族预科班计划、民族班计划报考资格条件:全省的少数民族考生均具备申报资格。
(四)对于申报享受第1类或第2类资格条件的考生,下列落户民族自治地方或少数民族聚居区的情况,不受落户时间和学籍限制:
1.参军复员、转业、退伍回原籍的;
2.就读普通高等学校毕业或退学回原籍的;
3.按照公安机关户籍管理规定补登户口,且父母户籍在少数民族聚居区满3年的;
4.因2015年乡镇区划调整由非民族乡并入民族乡、民族乡与民族乡合并以及民族乡名称变更发生户籍改变的。
考生在少数民族预科班、民族班资格审核认定后至投档录取前原则上不得迁移户口,凡因户口迁移对其少数民族预科班、民族班报考及录取造成影响的,后果由考生本人承担。
四、考生申报时间及申报方式
符合我省2025年优惠加分资格、专项计划资格、少数民族预科班和民族班资格条件,且有意愿享受相关政策的考生须于2025年1月6日至16日通过指定系统在网上进行申报,未申报或审核未通过的考生不能享受相应的招生优惠政策。少数民族优惠加分资格由省民宗委牵头组织申报,其他优惠加分资格、专项计划资格、少数民族预科班和民族班资格由省教育考试院组织申报。
(一)少数民族优惠加分
1.网上申报。申报少数民族优惠加分的考生须登录湖南省普通高校招生享受民族优惠政策考生资格申报系统(简称“湖南民族优惠政策申报系统”,网址:http://sq.mzw.hunan.gov.cn:8282/)申报或使用“湖南民族优惠”APP(下载方式为:登录“湖南民族优惠政策申报系统”,使用安卓手机微信或手机浏览器扫描页面二维码,点击右上角“...”,选择“浏览器”打开方式,选择“安卓版”,下载安装包并进行安装。目前只支持安卓手机,不支持苹果手机)申报。
2.线上审核。省民宗委会同相关部门于2025年3月31日前进行线上审核。审核完成后,考生可通过“湖南民族优惠政策申报系统”查询本人审核结论。
3.打印审核表。高级中等教育学校(报名点)在建立(收集)考生纸质档案时须统一打印享受民族优惠加分政策考生资格审核表,存入考生档案。
(二)其他优惠加分、专项计划资格和少数民族预科班、民族班资格
1.网上申报。申报其他优惠加分、专项计划资格和少数民族预科班、民族班资格的考生须通过以下指定系统(统称“考生信息填报系统”)进行申报:
(1)湖南省普通高校招生考试考生综合信息平台(网址:https://ks.hneao.cn)。
(2)移动端:“潇湘高考”APP(通过苹果应用商店、腾讯应用宝、华为应用商店、小米应用商店或“湖南省普通高校招生考试考生综合信息平台”首页下载)。
2.打印审核表。各类资格审核表由高级中等教育学校(报名点)登录湖南省普通高校招生考试信息管理系统(以下简称“招考信息管理系统”,网址:https://gl.hneao.cn)打印(建议使用80g以上纸张,双面打印)。
(1)2025年1月17日起,高级中等教育学校(报名点)可打印下列表格:烈士子女高考加分审核表;服役期间荣立二等功以上或被战区(原大军区)以上单位授予荣誉称号的退役军人高考加分审核表;归侨、归侨子女、华侨子女高考加分审核表;台湾省籍考生高考加分审核表;台湾户籍考生高考加分审核表;自主就业的退役士兵高考加分审核表;国家专项计划招生报名资格审核表;高校专项计划招生报名资格审核表。
(2)地方专项计划资格、少数民族预科班和民族班资格由省教育考试院联合相关部门进行初步审核。初审完成后,省教育考试院将通过各级招生考试机构和高级中等教育学校(报名点)通知考生,考生可登录“考生信息填报系统”查询本人初审结论。初审未通过的考生,需到高级中等教育学校(报名点)领取打印的审核表(表1),并办理后续现场资格审核手续;初审认定具备资格的考生,不需要再办理后续审核手续,录取结束后,通过地方专项计划、少数民族预科班和民族班录取的考生,由高级中等教育学校(报名点)在建立(收集)考生纸质档案时统一打印审核表(表2),存入考生档案。
3.办理现场审核手续。考生在高级中等教育学校(报名点)领取打印的审核表后,于2025年1月17日至3月14日的工作日期间(具体时间由审核主管部门安排),携带审核表、资格申报证明材料原件和复印件到县(市、区)、市(州)相关部门办理审核手续。需省级部门审核的事项,由省教育考试院组织进行集中审核,考生个人不需要到省级相关部门办理审核手续。
4.上交资格审核表。2025年3月14日前,考生将县(市、区)、市(州)相关部门审核完成的各类审核表交至高级中等教育学校(报名点),由高级中等教育学校(报名点)逐级上报至省教育考试院。
五、集中审核及信息采集工作安排
烈士子女,服役期间荣立二等功以上或被战区(原大军区)以上单位授予荣誉称号的退役军人,归侨、归侨子女、华侨子女,台湾省籍(含台湾户籍)考生、自主就业的退役士兵等资格由省教育考试院组织省级相关部门进行集中审核,审核工作结束后,省教育考试院对所有符合要求的审核表进行信息采集,并对审核手续是否完备进行复核。
(一)集中审核及信息采集时间
全省统一安排在2025年4月1日至4日。
(二)集中审核送审材料
1.经相关部门审核的考生资格审核表(附件2-11);
2.授予烈士称号的证书复印件,证明考生与烈士关系的证件复印件;
3.退役军人在服役期间荣立二等功以上或被战区(原大军区)以上单位授予荣誉称号的获奖证书或荣誉证书复印件,从档案接收管理部门查阅复印并加盖公章的《个人奖励登记(报告)表》;
4.台湾省籍考生本人身份证复印件和户口本复印件(籍贯为台湾);
5.台湾户籍考生本人台湾居民居住证或台湾居民来往大陆通行证复印件;
6.自主就业的退役士兵退出现役的相关证书复印件(若无退役证书,由原所在部队旅以上单位政治工作部门开具相关证明)。
六、工作要求
(一)加强组织领导。各级招生考试机构要加强与相关部门的沟通协作,明确各部门工作职责,按照“谁主管、谁审核、谁负责”的原则,切实做好考生优惠加分资格、专项计划资格、少数民族预科班和民族班资格的组织申报和相关审核工作。要及时将有关政策和操作办法通知高级中等教育学校(报名点)和考生,并做好政策的宣传解读,确保申报审核工作平稳实施。
(二)严格信息公开。各级招生考试机构、有关高级中等教育学校(报名点)要认真落实招生信息十公开,要将本地、本校(报名点)符合优惠资格条件的考生信息及时在网上进行公示,并提供举报电子信箱和电话号码。高级中等教育学校还须按有关规定公示到考生所在班级。公示的考生资格信息应包括姓名、性别、所在高级中等教育学校(报名点)、享受优惠政策类别、资格条件等。县级招生考试机构和高级中等教育学校(报名点)应于上报前至少公示10个工作日,并保留至当年8月底。
(三)严格审核要求。考生申报后,须将通过申报系统打印的资格审核表与相关资格证明材料一并提供给相关部门或县(市、区)招生考试机构,其中,优惠信息证明和证件应提供原始材料,并将复印件附在资格审核表后。各地不得将项目不符、考生填报内容与高考报名信息不一、材料和手续不全,以及未通过系统打印的审核表(无有效条形码)报送上一级招生考试机构。
(四)严格时间节点。考生须严格按照全省统一规定的时间申报、送审,逾期不再受理。各市(州)教育考试院应严格按照规定的时间和要求报送相关材料,省级各相关审核部门不接收中学或考生本人报送的申请材料,逾期也不受理补报的材料。
七、违规行为处理
对在普通高校招生考生优惠加分资格、专项计划资格、少数民族预科班和民族班资格申报审核工作中出现的弄虚作假、暗箱操作、徇私舞弊等违规违纪违法行为,将严格按照《国家教育考试违规处理办法》(教育部令第33号)《普通高等学校招生违规行为处理暂行办法》(教育部令第36号)《事业单位工作人员处分暂行规定》《中华人民共和国公职人员政务处分法》等有关法律法规严肃处理,依法依规追究当事人及相关人员责任。对提供虚假个人信息或证明材料的考生,均应当认定为在国家教育考试中实施作弊行为,取消其当年高考报名、考试和录取资格,并视情节轻重给予暂停参加各类国家教育考试1-3年的处理;涉嫌犯罪的,依法移送司法机关处理。
附件:1.湖南省普通高校招生享受少数民族优惠加分政策考生资格审核表
2.烈士子女高考加分审核表
3.服役期间荣立二等功以上或被战区(原大军区)以上单位授予荣誉称号的退役军人高考加分审核表
4.归侨、归侨子女、华侨子女高考加分审核表
5.台湾省籍考生高考加分审核表
6.台湾户籍考生高考加分审核表
7.自主就业的退役士兵高考加分审核表
8.国家专项计划招生报名资格审核表
9.地方专项计划招生报名资格审核表(表1、表2)
10.高校专项计划招生报名资格审核表
11.少数民族预科班、民族班考生资格审核表(表1、表2)
12.湖南省民族自治地方、少数民族人口过半县和民族乡名单
13.湖南省国家专项计划招生实施区域
14.湖南省高校专项计划招生实施区域
(点击下载附件)
湖南省教育考试院
2024年12月25日





















